【干货】2023年我国轿车修理职业工业链现状及商场之间的竞赛格式剖析 广东省代表性企业最多_专业维修服务_澳客竞彩网官网网址_电脑版首页

欢迎访问澳客竞彩网官网首页,专注家电维修|安装|清洗、维护,我们成立13周年啦!

澳客竞彩网官网首页

澳客竞彩网官网首页

澳客竞彩网官网首页最具有实力的维修公司 十多年行业经验 澳客竞彩网官网首页人共同选择
区域:涪城 游仙 江油 高新区 经开区 科创园区
✆24小时服务电话:

【干货】2023年我国轿车修理职业工业链现状及商场之间的竞赛格式剖析 广东省代表性企业最多

来源:澳客竞彩网官网首页    发布时间:2024-02-07 12:02:56

产品介绍

  轿车修理职业工业链;轿车修理职业工业园散布;轿车修理职业上市企业事务布局;轿车修理职业上市企业事务规划

  从轿车全工业链来看,轿车修理归于轿车后商场中的一环,详细包括了毛病修理、惯例保养等事务。

  轿车修理职业上游最重要的包括两类,其一是轿车修理设备及东西职业,其二是轿车零配件供货商。而轿车零配件供货商能够分红两类,一类是原厂配件供货商(即主机厂),其议价才能处于强势位置,可是政府正在企图经过反垄断办法打破困境;另一类对错原厂配件供货商,其议价才能相对较弱,由于商场根本处于供大于求的状况,可是长时间资金商场正在整合轿车配件供给体系,未来职业会呈现几家独角兽企业。

  轿车修理企业的下流便是计算机显示终端,目前我国轿车修理企业处于饱和状况,车主可选择地步非常大,轿车修理企业下流的议价才能较强。可是受限于轿车技术才能的不对称,在车辆技术问题方面,修理企业有肯定发言权。

  从我国轿车修理职业工业链企业区域散布来看,轿车修理工业链企业首要散布在广东省,其地步区,如河南、山东、江苏和四川等地也有较多轿车修理企业。

  从代表性企业散布状况去看,我国东部及南部沿海区域轿车修理职业上市企业散布的数量较多。详细到省市状况去看,广东代表性企业最多,一起浙江也具有较多代表性企业等。

  依据前瞻园区数据库的数据,目前我国共有5个轿车修理工业园,其间两个坐落在宁夏,其他三个别离散布于安徽、天津和内蒙古自治区。

  依据我国连锁运营协会发布的《2021我国特许连锁百强》,2021年我国轿车维护修理职业上榜的企业共有13家。其间,小巧轮胎2021年以185.8亿元的出售规划名列榜首,途虎养车和天猫养车排列二、三位,出售规划别离为117.2亿元和98亿元。

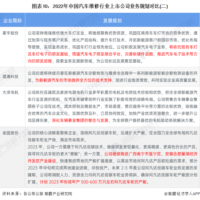
  轿车修理职业上市企业大多将轿车修理事务的发展规划与企业轿车板块事务的发展规划相结合。2022年轿车修理职业上市企业相关事务规划总结如下:

  一起前瞻工业研究院还供给、、、、、、、、、咨询等解决方案。在招股说明书、公司年度报告等任何揭露信息揭露发表中引证本篇文章的首要内容,需求获取前瞻工业研究院的正规授权。

  更多深度职业剖析尽在【前瞻经济学人APP】,还能够与500+经济学家/资深职业研究员沟通互动。

  声明:本文由入驻搜狐大众渠道的作者编撰,除搜狐官方账号外,观念仅代表作者自己,不代表搜狐态度。



上一篇:轿车修理入门常识有哪些 下一篇:学技能谋工作珠晖区举行残疾人家电修理与清洗技能训练班